Gambling White Paper Consultations: Financial Risk Checks
Key contacts
On 26 July 2023, the Gambling Commission (GC) published their first set of consultations in respect of reforms proposed in the Gambling White Paper, covering four key areas:
- Improving consumer choice on direct marketing
- Strengthening age verification in premises
- Remote game design
- Financial vulnerability and financial risk checks
This article focuses on financial vulnerability and financial risk checks (previously known as “affordability tests”), one of the most significant and controversial areas of the White Paper.
In the White Paper, the Government identified three key risks of gambling harm: financially vulnerable customers, binge gambling, and significant losses over time. To address these, the White Paper proposes two new financial risk checks. The first is the financial vulnerability check, to be used for customers with “moderate rates of spend”. The second is a more detailed financial risk assessment, to be used for customers who may suffer with binge gambling or significant unaffordable losses over time. The consultation provides further detail on the checks being proposed, and the actions operators may take where risk is identified.
Financial Vulnerability Check
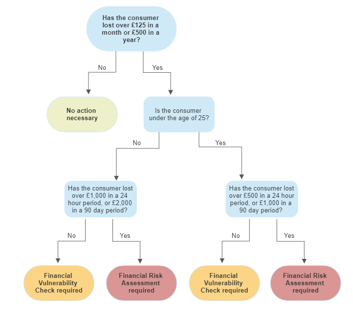
The lesser financial vulnerability check is to be conducted if a customer either has net losses of £125 in a rolling 30 days or £500 within a rolling 365 days. It would need to include “at a minimum a customer-specific public record information check for significant indicators of potential financial vulnerability”, including whether the customer is subject to things such as a bankruptcy order, county court judgment, or individual voluntary arrangement. For this check, the proposed definition of “net loss” would be “loss of deposited monies with an operator, not counting restaked winnings or bonus funds”. The financial vulnerability check would not need to be repeated within a 12-month period, and operators could continue to allow customers to gamble and deposit funds whilst the check is taking place.
Financial Risk Assessment
The more detailed financial risk assessment should be completed for customers “at unusually high loss levels where the risks are greater”, specifically on customers with net losses exceeding £1,000 in a rolling 24 hours, or £2,000 in a rolling 90 days (halved for under 25s). “Net loss” has the same proposed definition as the financial vulnerability check, except that a positive net position in the 7 days preceding the loss may be taken into account. The assessment must include review of “data from a provider, or obtain a risk assessment from a provider, which includes credit performance data, and income and expenditure data, including current account turnover data”. However, if the requisite data cannot be obtained from a third party provider, the operator must obtain it directly from the customer or via open banking.
When conducting this assessment, operators must act in line with data protection principles and “only use the data obtained to consider the risk to the customer and decide what proportionate action to take and it must not be used for any other purpose”. The assessment would not need to be repeated within a 6-month period, and operators could continue to allow customers to gamble whilst the assessment is taking place, however they should not accept further deposits.
If one of the financial checks identifies a risk, operators will need to make a manual (as opposed to automated) decision as to the action to take. In the event of an adverse finding for a financial risk assessment, operators are also obliged to “consider the results of the financial risk assessment and take any proportionate action necessary before they allow any further deposits”.
The GC has refrained from being prescriptive on the exact action an operator should take if a risk is identified, saying that it does “not propose to set the detailed decision-matrix that an operator would be required to follow, as this would be very detailed and may be considered to be too prescriptive”; however the consultation does provide examples of types of action operators may take to address concerns. The examples include:
- “No further action – in many cases, the financial vulnerability check will show no risk flags. Similarly, following a financial risk assessment the gambling may not represent a risk flag in the context of the individual’s financial situation, especially where there are no other indicators of harm;
- Enhanced monitoring of account activity for further identification of further risk flags in cases where there is a low level of risk, or in combination with other actions;
- Contact with the customer to discuss their gambling or encouraging a customer to set deposit limits;
- Signposting to help and support, or encouraging self-exclusion;
- Setting a deposit or loss limit on behalf of the customer;
- Cessation of targeted marketing to customers showing strong indicators of harm;
- In some cases, stopping gambling temporarily or ceasing the customer relationship”.
The proposed implementation of financial checks has not come as a surprise to the industry, in particular as many operators have, due to a number of GC statements and enforcement decisions, felt obliged to introduce their own affordability tests. Many have asked why financial checks are being applied only to gambling and not other activities where financially stressed individuals may fritter away their meagre resources, but that appears to be the clear and unavoidable policy direction.
The main concern since the publication of the White Paper, however, is how these checks will work in practice. One person’s “frictionless” check could amount to another’s invasion of privacy and to another, an onerous and unwelcome imposition. The GC is working with DCMS, UK Finance and the ICO, as well as a number of credit reference agencies to develop “frictionless” checks, but given the sensitivity of this information it is hard to see how a system can be established for its free flow without some burden being imposed on the customer. Accordingly, it is difficult to envisage these being a completely frictionless part of the customer journey.
A significant concern for the industry is customer reaction to the proposed checks. In the Betting and Gaming Council’s YouGov survey, only 16% of respondents said they would submit to affordability checks, with 58% saying they would be unwilling to allow betting companies to carry out these checks. Brigid Simmonds (Chair, Betting and Gaming Council), along with a number of other stakeholders (particularly those in horseracing), has argued that imposing such checks would lead to a substantial risk of customers moving to unlicensed sites. Simmonds cites Europe as an example of the consequences of regulation that is too strict. In Europe, the amount of consumers using the black market reaches up to 29%, which is significantly higher than the 2.3% that studies show use this in the UK. Simmonds argues the importance of the industry being heavily involved in the creation and implementation of the financial risk checks to ensure they work in practice.
Likewise, the Horseracing Bettors Forum conducted its own survey of horseracing bettors which showed 13.9% of those questioned would give up betting altogether if denied the ability to bet in their usual manner, while 59.1% would consider using a black-market bookmaker. When asked if they would supply proof of income before placing a bet, 83.8% said no.
In the consultation, the GC set out in the following table its estimated percentage of accounts where the operator would be required to undertake some form of financial risk assessment (if they applied equally to all adults).
What has happened since publication of the consultation?
Affordability tests were probably the area most hotly discussed in anticipation of the publication of the White Paper (see our article here The Gambling Review White Paper: Financial Risk Checks (AKA affordabil (cms-lawnow.com) and the publication of this consultation has given its critics renewed energy and stimulated yet further debate. On 5 September, the gambling minister, Stuart Andrew and the GC’s Chief Executive, Andrew Rhodes and other senior GC members appeared before the Culture Media and Sport Committee (here Parliamentlive.tv - Culture, Media and Sport Committee is a recording of the hearing).
At the beginning of the hearing, Andrew Rhodes said: “Our current consultations are live. They have been out for several weeks. I think four of them are live at the moment, which I am sure Tim will go into. We have had around 1,500 responses to the consultations thus far. Most of those, if not nearly all of them, were in the area of financial risk checks, which I would say is the most challenging part of what we are doing at the moment. It is the most debated part and some very strong views are being expressed about it.”
During the hearing, Andrew Rhodes was asked to respond to the contention that over-regulation will drive people to unlicensed sites. He responded:
“We hear this a lot and I have said in public a number of times that I think the risk is over-stated, but I do not think there is no risk.” And “However, every time I have heard someone say to me, ‘Based on what is happening here, people are going to the black market’, I have asked them the same question, ‘Tell me where’. I have not once had an answer. I have not been given the name of an operator or a person or a location or anything I can act upon, and I have consistently asked that question every time.
There is undoubtedly a risk that if people cannot gamble in the legitimate industry for a number of reasons they may go somewhere else. We have to get the balance right, which I think is what the White Paper is trying to do. But also the Commission needs to be very proactive, as we are, in tackling illegal gambling.”
Later in the hearing, Tim Miller, the Executive Director for Research and Policy, was pressed to confirm that the proposed tests would be consistent with the Secretary of State, Lucy Frazer’s statement in Parliament when the White Paper was published that: “Most people will not even know that the checks he talks about are happening. They will be frictionless and happen behind the scenes: 80% of people will have to do nothing at all and 20% will have a simple check on whether they have been made bankrupt or have a county court judgment against them. They will not know that that check is taking place.” Tim Miller confirmed that the proposed checks were designed to achieve this.
Stuart Andrew was also pressed on whether the checks would be truly frictionless and responded by saying that:” I want to be clear that we want to make sure that this system works. We will, if necessary, pilot this to make sure that it is working. Only when we are confident that it has delivered the frictionless tests that we have envisaged will we then look at rolling it out.”
Two days later, the GC, evidently frustrated by what it regards as the misinformation circulating regarding the financial checks published this blog post Blog - Your questions answered on the financial risk checks consultation (gamblingcommission.gov.uk), in which Andrew Rhodes attempted to allay the fears that many people have expressed about the likely impact of the proposed affordability tests. In particular, he claimed in the post that “only an estimated 0.3 percent of account holders would ever be asked to provide information such as payslips or bank statements.”
Our thoughts
There are various interesting points to note from the consultation and what has followed since its publication:
- The GC’s analysis is by reference to accounts, not to individual customers. There will undoubtedly have been many dormant or inactive accounts included in the survey. Furthermore, many players (and, one can assume, the most active players) will have multiple accounts. It follows that the percentage of active customers who will be affected is likely to be far greater than the 0.3% suggested by the GC. In any event, the Secretary of State’s statement in Parliament was that “80% of people will have to do nothing at all and 20% will have a simple check on whether they have been made bankrupt or have a county court judgment against them”. Given the number of multiple accounts and inactive accounts, it is difficult to see how the proposed checks will satisfy this requirement given that all of the GC’s analysis is by reference to accounts.
- It is not clear whether the GC’s analysis assumes that the requisite data are available from third party providers or open banking. If they are not available (and as noted above this is highly sensitive data and so cannot and should not be disseminated easily), the checks will be far from frictionless and customers will be more likely to stop gambling or seek out unlicensed operators.
- Andrew Rhodes has stated that he thinks the concerns expressed about the black market are overstated and says that he hasn’t been given any evidence to demonstrate that there is a black market. It is undoubtedly the case that Great Britain has had (and probably still has) a much smaller black market than many other countries which have licensing regimes. However, that is because the framework established by the 2005 Act was open, balanced, fair and practical. In particular, there was: no limit on the number of licences; no restriction on the types of product that could be offered; a proportionate regulatory regime and sensible tax rates. This created an environment where there were low barriers to entry and a very competitive market with lots of innovation, which meant that consumers were offered a huge range of products on attractive terms and with no significant impediment on customers using these services – and therefore there was no incentive for customers to go to the black market. Since September 2007 when the 2005 Act came into force, gambling taxes have increased and regulation has become more complex and burdensome – and therefore more costly. This in turn has led to more consolidation, some operators exiting the market, less competition and less attractive terms being offered to customers.
- The White Paper is only going to lead to a further increase in regulation and, in particular, the Government’s endorsement of affordability checks has naturally raised concerns that this will lead to an increase in customers seeking out unlicensed operators who will not be asking whether customers can afford their gambling and who, because they pay no taxes and have no regulatory costs, will be able to offer better odds.
- In itself, the existence of a black market need not be a problem provided that the GC has sufficient powers of enforcement against the unlicensed (invariably extraterritorial) operators and exercises those powers. However, the White Paper states: “When Parliamentary time allows, we will seek to further tackle illegal online operators by legislating to give the Commission powers to require for example internet service providers (ISPs) and payment providers to stop providing their services to black market websites. This will enhance the Commission’s business disruption capabilities.” So, whilst the GC will be able, without primary legislation, to introduce the measures which will increase the incentive for customers to seek out unlicensed operators, the mechanisms which other countries have found most effective to counter the black market will require primary legislation and there is no guarantee that this will happen. Furthermore, advances in technology may render the GC’s powers of enforcement inadequate – for example, players are currently receiving Whatsapp messages from unlicensed operators and the use of bitcoin and other cryptocurrencies makes detection and prevention ever more difficult.
- Whilst the consultation spells out in detail the nature of the proposed checks, the GC is deliberately not prescriptive about how operators should respond to the results of these checks. Operators would no doubt prefer that the GC does not specify what amount of spending it regards as affordable given a customer’s financial position but, at the same time, they will be concerned that, as a result of subsequent enforcement action, they will be found by the GC to have not taken “appropriate action”. Most of the examples cited by the GC are situations where the customer’s spending was manifestly unaffordable; it is much harder to decide what is an affordable level of spending and operators will no doubt have in mind the GC’s Enforcement Report 2019-2020 where it said:” “[c]ustomers wishing to spend more than the national average should be asked to provide information to support a higher affordability trigger such as 3 months’ payslips, P60s, tax returns or bank statements”.
- Horseracing has expressed significant concern about the impact of the financial checks on its finances. It is primarily funded by losing gamblers and, to the extent that gamblers either stop betting, move to unlicensed operators or have their accounts closed, this will have a direct impact on racing. DCMS attempted to quantify this impact (as set out in an annex to the White Paper) and the horseracing industry hopes that some of this impact will be alleviated by DCMS’ consultation on amending the Horserace Betting Levy. However, at the Select Committee hearing, there were incorrect statements made about the Levy yield. Andrew Rhodes said: “In terms of the current position of the horse racing industry, the latest projections for the horse racing levy show the highest amount returned to the industry ever” and Ben Dean, the Director for Sport and Gambling at DCMS said: “However, one of the things that we also recognise is the levy is on track to bring in about £99 million in 2022-23. We have not had the final figures through but that would be the highest amount the levy has brought”. In fact, the Levy yield for as long ago as 2004/5 was £105 million (worth £175m today).
- Finally, what the Government is trying to achieve in introducing “frictionless” financial tests is a very complex exercise which, despite its best intentions, could have a material unintended impact on consumers’ freedom of choice, the British gambling industry and British horseracing. Stuart Andrew’s commitment to a pilot and that “only when we are confident that it has delivered the frictionless tests that we have envisaged will we then look at rolling it out” is very welcome.
The GC’s first set of consultations close on 18 October 2023. Please click here to provide a response.
Appendix