Open navigation
Recherche
Bureaux – France
Découvrez tous nos bureaux
Couverture mondiale

En plus de proposer des conseils spécifiquement adaptés aux juridictions locales, les avocats de CMS Francis Lefebvre vous accompagnent dans la gestion efficace de vos activités à l'échelle mondiale.

Explorez notre couverture mondiale
À propos de CMS – France
Comment pouvons-nous vous aider ?

Si vous avez une question et que vous ne savez pas à qui vous adresser, veuillez compléter le formulaire ci-dessous et un membre de notre équipe vous contactera.

Contactez nous
Recherche
Expertises
Insights

Les avocats de CMS sont en mesure de fournir des conseils résolument tournés vers l'avenir, grâce à un large panel de domaines de compétence et une force de frappe internationale.

Explorez les thèmes
Bureaux
Couverture mondiale

En plus de proposer des conseils spécifiquement adaptés aux juridictions locales, les avocats de CMS Francis Lefebvre vous accompagnent dans la gestion efficace de vos activités à l'échelle mondiale.

Explorez notre couverture mondiale
CMS France
Insights
À propos de CMS
Comment pouvons-nous vous aider ?

Si vous avez une question et que vous ne savez pas à qui vous adresser, veuillez compléter le formulaire ci-dessous et un membre de notre équipe vous contactera.

Contactez nous

Sélectionnez votre région

Actualités 16 oct. 2024 · France

Le crédit d’impôt en faveur des créations de jeux vidéo

quelle stratégie adopter ?

9 min de lecture

Sur cette page

Le crédit d’impôt en faveur des créations de jeux vidéo (CIJV) est un outil majeur de compétitivité des studios français. En 2023, il a permis la réalisation de 144 jeux vidéo, avec un financement total de 66 millions d’euros. Il est désormais soumis à une prorogation maximale de trois ans. Le point sur la situation actuelle.

La loi de finances n° 2023-1322, adoptée le 29 décembre 2023, a fixé une date limite au dispositif du crédit d’impôt en faveur des créations de jeux vidéo. Seules les dépenses engagées jusqu’au 31 décembre 2026 seront éligibles au crédit d'impôt. Néanmoins, les entreprises ayant obtenu un agrément provisoire avant cette échéance pourront inclure les dépenses engagées ultérieurement.

Ce cadre législatif souligne l’importance d’un rappel des règles du dispositif que les entreprises pourront anticiper dans leurs projets d'investissement, qui sont souvent longs et significatifs.
 

En quoi consiste le CIJV ?

Le CIJV est un dispositif offrant un crédit d'impôt de 30 % aux entreprises de création de jeux vidéo soumises à l'impôt sur les sociétés. Il s'applique aux dépenses engagées pour la création de jeux et ne peut excéder un plafond de 6 millions d’euros par exercice. 

Qui peut bénéficier du CIJV ?

Le CIJV est à cet égard réservé aux entreprises de création de jeux vidéo soumises à l’impôt sur les sociétés. Ces entreprises doivent réaliser la conception artistique et technique du jeu, ainsi qu'initier et engager les dépenses nécessaires à sa création. En pratique, les studios de développement de jeux vidéo pour consoles, mobiles et ordinateurs en bénéficient.

Le CIJV peut également s'appliquer aux entreprises collaborant à la création d'un même jeu, chaque entité étant considérée indépendamment dans le cadre du dispositif.

Quels jeux vidéo sont concernés ?

Pour être éligible au CIJV, le projet doit avoir un coût de développement supérieur ou égal à 100 000 € et être conçu pour une commercialisation effective auprès du public. 
Les jeux éligibles sont évalués selon des critères culturels, d'originalité, ainsi que sur le degré de participation d’auteurs et de collaborateurs européens. Les résidents français non européens sont assimilés aux citoyens français.

Le respect de ces conditions se fait via un barème de points attribués pour chaque critère à respecter. Un minimum de 11 points est requis pour la catégorie « Auteurs et collaborateurs de création », 14 points pour celle de la « Contribution au développement de la création », et 3 points au maximum par séquence pour la catégorie « Contextualisation de la violence » pour les jeux destinés à un public adulte. 

Quelles sont les conditions pour obtenir le CIJV ?

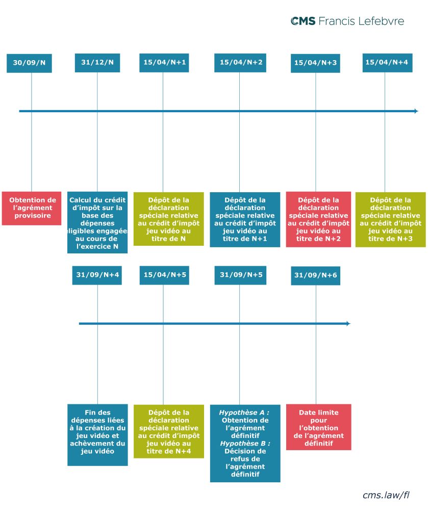
Le bénéfice du CIJV est conditionné à l’obtention d’un agrément, délivré par le président du centre national du cinéma et de l’image animé (CNC), après évaluation d’un comité d’expert. L’agrément se déroule en deux phases : un agrément provisoire, suivi d’un agrément définitif.

 - L’agrément provisoire s’assure, sur la base d’une liste de pièces justificatives fournies par l’entreprise, que le jeu répond aux conditions d'éligibilité, notamment en matière de culture et d'originalité. Pour les projets en cocréation, chaque entreprise doit soumettre sa propre demande.
Point d’attention : Dans le cadre de la réforme issue de la loi de finances pour 2024, la date d’obtention de l’agrément provisoire devient particulièrement importante. Les entreprises ne peuvent en effet, en principe, tenir compte pour le calcul de leur CIJV que des dépenses engagées jusqu’au 31 décembre 2026. Néanmoins, les entreprises ayant obtenu l’agrément provisoire avant cette échéance du 31 décembre 2026 pourront dépasser cette limite et inclure les dépenses engagées ultérieurement, ce qui est particulièrement avantageux.

- L’agrément définitif atteste que le jeu vidéo achevé remplit les conditions d’application du crédit d’impôt. Il doit intervenir dans un délai de 36 mois à compter de la délivrance de l'agrément provisoire. Ce délai est porté à 72 mois pour les jeux dont le coût de développement est supérieur à 10 millions d’euros. 

Quelles sont les dépenses retenues ?

Les dépenses éligibles au CIJV incluent :

 - Les amortissements fiscalement déductibles des immobilisations affectées à la création des jeux vidéo (calculé, le cas échéant, au prorata de leur affectation) ;
- les rémunérations versées aux auteurs ;
- les dépenses du personnel affecté à la réalisation artistique et technique du jeu vidéo (réalisateur, directeur artistique, etc.) ainsi que les dépenses de personnels techniques et administratifs qui concourent à la création des jeux vidéo ;
- les dépenses de sous-traitance dans la limite de 2 millions d’euros par exercice ;
- les autres dépenses de fonctionnent pour leur quote-part affectée à l’activité de création de jeux vidéo selon une liste limitativement énumérée (achat de matières, fournitures et matériels, frais d’entretien, etc.).

Les dépenses ne sont éligibles au CIJV qu'à partir de la date de réception de la demande d’agrément provisoire par le CNC. Par ailleurs, et sous réserve de la limitation temporelle du dispositif, seules les dépenses engagées dans les 36 mois précédant l’obtention de l’agrément définitif peuvent être prises en compte pour le calcul du CIJV. Pour les projets dont le coût de développement dépasse 10 millions d’euros, et bénéficiant d’un délai de 72 mois pour obtenir l’agrément définitif, le crédit d'impôt s'applique uniquement aux 36 derniers mois de développement, tandis que le CIJV perçu pour les dépenses antérieures doit être restitué. Enfin, en cas de refus de l’agrément définitif, l’entreprise est tenue de rembourser l’intégralité du CIJV déjà reçu.

En pratique, ces calculs sont parfois compliqués à appréhender pour les contribuables et l’administration fournit dans sa doctrine administrative (BOI-IS-RICI-10-50 n°110) des exemples d’application : 

 -  Dans un premier exemple : l’entreprise, dont l'exercice coïncide avec l'année civile, entreprend la création d'un jeu vidéo pour lequel elle demande le bénéfice du CIJV. Le coût du développement du jeu vidéo est inférieur à 10 millions d’euros et comprend des dépenses engagées jusqu’au 30 décembre N, date à laquelle le jeu vidéo est achevé.
 


Si l’entreprise se voit délivrer l’agrément définitif, le CIJV, calculé sur la base des dépenses éligibles engagées en N, dans la limite du plafond global de 6 M €, lui est acquis, sous réserve du droit de reprise de l'administration fiscale. En revanche, si l’agrément n’est pas délivré, l’entreprise doit restituer la totalité du CIJV perçu au titre de l’exercice N.

 - Dans un second exemple : le coût du développement du jeu vidéo est égal à 15 millions d’euros et comprend des dépenses engagées jusqu’au 30 septembre N+4, date à laquelle le jeu vidéo est achevé.
 


Si l’entreprise se voit délivrer l’agrément définitif le 30/09/N + 5, soit plus de 36 mois après l'obtention de l'agrément provisoire, le CIJV, calculé sur la base des dépenses engagées avant le 30/09/N+2 doit être restitué. Les dépenses éligibles engagées à compter du 30/09/N + 2 sont éligibles au CIJV, dans la limite du plafond global de 6 M € par exercice. Enfin, si l’agrément n’est pas délivré, l’entreprise doit restituer la totalité du CIJV perçu au titre des dépenses qu’elle a engagées.


Comment est calculé et utilisé le CIJV ?

Le crédit d’impôt correspond à 30 % des dépenses éligibles. Il ne peut excéder un montant de 6 millions d’euros par exercice, ce montant étant ajusté lorsque l’exercice est d'une durée inférieure ou supérieure à douze mois. Dans l’hypothèse où plusieurs sociétés collaborent à la création d’un jeu, chaque société peut bénéficier du crédit pour ses propres dépenses. Les subventions publiques reçues, telles que les avances non remboursables du fonds d’aide au jeu vidéo accordées par le CNC, doivent être déduites de la base de calcul du CIJV, au titre de l'année au cours de laquelle les dépenses éligibles, qu’elles ont vocation à couvrir, sont exposées, quel que soit leur régime fiscal. 

Le CIJV s’impute sur l’impôt de l’année au cours de laquelle les dépenses sont engagées. En cas d’excédent, celui-ci est restitué à l’entreprise.
 

Article paru dans Option Finance le 14 octobre 2024


Retrouvez nous sur la scène Future of Gaming by CMS de la Paris Games Week

En savoir plus


En savoir plus sur notre cabinet d’avocats :

Notre cabinet d'avocats est l’un des principaux cabinets d’avocats d’affaires internationaux. Son enracinement local, son positionnement unique et son expertise reconnue lui permettent de fournir des solutions innovantes et à haute valeur ajoutée dans tous les domaines du droit.

cabinet avocats CMS en France

A propos de notre cabinet d'avocats

actualité droit fiscal 330x220

Toute l'actualité fiscale analysée

nous contacter 330x220

Nous contacter

Retour en haut Retour en haut