Open navigation
Suche
Büros – Deutschland
Alle Standorte entdecken
Globale Reichweite

CMS bietet nicht nur fachkundige Rechtsberatung für lokale Jurisdiktionen, sondern meistert mit Ihnen zusammen effektiv die Komplexität des globalen Geschäfts- und Rechtsumfeldes.

Entdecken Sie, wo wir tätig sind
Suche
Expertise
Insights

Unsere Expertinnen und Experten bieten eine zukunftsorientierte Beratung für Ihr Unternehmen in einer Vielzahl von Fachgebieten und Branchen weltweit.

Themen entdecken
Büros
Globale Reichweite

CMS bietet nicht nur fachkundige Rechtsberatung für lokale Jurisdiktionen, sondern meistert mit Ihnen zusammen effektiv die Komplexität des globalen Geschäfts- und Rechtsumfeldes.

Entdecken Sie, wo wir tätig sind
CMS Deutschland Abroad
Insights
Über CMS

Wählen Sie Ihre Region

Newsletter 27 Jun 2019 · Deutschland

Bestens vorbereitet auf die Meldepflicht für grenz­über­schrei­ten­de Steu­er­ge­stal­tun­gen

4 min. Lesezeit

Auf dieser Seite

In genau einem Jahr ist es soweit: Ab 1.7.2020 sind alle EU-Staaten aufgrund einer EU-Richtlinie zu einem automatischen Informationsaustausch über grenzüberschreitende Steuergestaltungen verpflichtet (EU-Amtshilferichtlinie 2011/16/EU, bekannt unter „DAC 6“).

Zuvor muss die EU-Richtlinie bis 31.12.2019 in das nationale Recht umgesetzt werden.

EU-Meldepflicht Gesetz

In Österreich wurde der Entwurf des sogenannten EU-Meldepflicht Gesetzes im März 2019 präsentiert. Aufgrund der politischen Situation stockt das Gesetzgebungsverfahren derzeit.

Ähnlich ist die Situation in Deutschland, wo im Januar ein Gesetzesentwurf vorgelegt wurde. So ist Polen der einzige EU-Staat, der die Richtlinie bereits mit 1.1.2019 umgesetzt hat.

Ziel der europäischen Initiative ist es, Steuergestaltungen zu identifizieren und gegen „aggressive Steuerplanungen‟ vorzugehen. Der Wortlaut des Gesetzes ist allerdings sehr weit und umfasst auch legale praxisübliche Gestaltungen.

Anders als in Deutschland sollen in Österreich jedoch rein nationale Gestaltungen nicht von der Meldepflicht betroffen sein, sondern ausschließlich grenzüberschreitende Gestaltungen.

Wer muss zukünftig melden?

Sogenannte Intermediäre werden dazu verpflichtet, grenzüberschreitende Steuergestaltungen den zuständigen Finanzbehörden anzuzeigen.

Nach der weiten Definition sind darunter alle Personen zu verstehen, die eine grenzüberschreitende Steuergestaltung konzipieren, vermarkten, organisieren, zur Nutzung bereitstellen oder die Umsetzung einer solchen Steuergestaltung verwalten.

Betroffene Intermediäre sind damit vor allem

  • Finanzdienstleister und Finanzberater (z.B. Banken, Versicherungen),
  • Vermögensverwalter (z.B. Family Offices, Kapitalanlagegesellschaften, Verwahrstellen),
  •  Rechtsanwälte, Steuerberater und
  • sonstige Berater.

Sofern Intermediäre einer gesetzlichen Verschwiegenheitsverpflichtung unterliegen, z.B.  Rechtsanwälte und Steuerberater, sind sie von ihrer Meldepflicht befreit, müssen in diesem Fall aber den Nutzer  auf dessen Mitteilungspflicht hinweisen.

Denn dann wird der Steuerpflichtige als Nutzer zur Mitteilung verpflichtet. Dies wird insbesondere bei konzerninternen Gestaltungen („Inhouse-Gestaltungen“) relevant sein.

Bei entsprechender Entbindung von der Verschwiegenheitsverpflichtung können die Berater die Mitteilungspflicht übernehmen.

Was muss gemeldet werden?

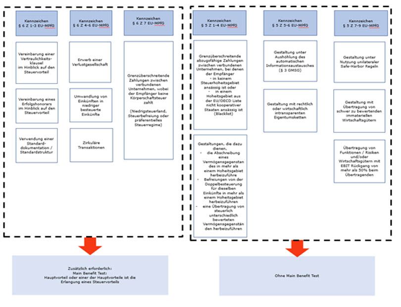
Es besteht eine klare Mitteilungspflicht für grenzüberschreitende Steuergestaltungen, die bestimmte Kennzeichen einer möglichen Steuervermeidung (Hallmarks) aufweisen.

In anderen Fällen ist zusätzlich erforderlich, dass durch die Gestaltung ein Steuervorteil angestrebt wird („Main benefit‟-Test).

 

Grafik newsletter

 

Dabei ist es für die Meldepflicht unerheblich, ob der Steuervorteil in Österreich oder im Ausland erlangt wird.

Die Meldepflicht betrifft Einkommen-, Körperschaft-, und Grunderwerbsteuer, ausgenommen sind Umsatzsteuer, Zölle, sowie Sozialversicherungsbeiträge.

1-monatige Meldefristen

Zu beachten ist, dass die Meldung innerhalb von 30 Tagen nach dem fristauslösenden Ereignis zu erfolgen hat, das ist der Tag

  • der Bereitstellung der Gestaltung zur Umsetzung oder
  • an dem der Steuerpflichtige zur Umsetzung bereit ist oder
  • an dem der Steuerpflichtige den ersten Schritt zur Umsetzung gemacht hat oder
  • nach Entbindung des Intermediärs von seiner Verschwiegenheitspflicht.

So funktioniert das Meldeverfahren

Die Meldung hat über Finanzonline zu erfolgen. Die Daten werden anschließend im Rahmen des automatischen Informationsaustausches in das EU-Zentralverzeichnis eingestellt. Zugriff haben die Finanzbehörden sämtlicher Mitgliedstaaten. Der erste Informationsaustausch findet am 31. Oktober 2020 statt.

Meldepflicht wirkt teilweise auch rückwirkend

Eine Besonderheit der EU-Richtlinie: Obwohl das neue Gesetz erst mit 1.7.2020 in Kraft tritt, müssen bestimmte Gestaltungen, deren erster Umsetzungsschritt im Zeitraum von 25.6.2018 bis 30.06.2020 erfolgt ist, bis zum 31. August 2020 rückwirkend gemeldet werden.

Erforderliche Angaben

Es sind sowohl Angaben zum Intermediär, zum Nutzer und sonstigen betroffenen Personen als auch zum Inhalt der Gestaltung und zum Datum der Umsetzung zu machen.

Deutliche Sanktionen

Bei grob fahrlässigen Verstößen gegen die Meldepflicht droht eine Geldstrafe bis zu EUR 25.000,00 und bei Vorsatz bis zu EUR 50.000,00 für jeden einzelnen Verstoß.

In Deutschland beispielsweise wird diskutiert, ob nicht nur ein Rechtsträger (z.B. Steuerberatungs GmbH), sondern sämtliche Mitarbeiter, die im Rahmen der Gestaltung involviert waren, von der Meldepflicht umfasst sind und es dadurch zu kumulativen Verhängungen von Geldstrafen kommen kann. Die Interpretation in Österreich bleibt abzuwarten.

Auch in Polen wurden weit höhere Geldstrafen eingeführt. Wie die Sanktionen in den anderen EU-Staaten aussehen, wird sich erst zeigen.

Dringender Handlungsbedarf

Intermediäre und Konzerne (Nutzer) müssen sich demnach dringend auf die kommende Meldepflicht vorbereiten.

Wie wir Sie dabei unterstützen können

Bei der Erarbeitung individueller Lösungen zur Bewältigung Ihrer Mitteilungspflichten stehen wir Ihnen in Österreich und CEE sowie über unser internationales CMS-Netzwerk weltweit jederzeit als kompetenter Ansprechpartner zur Seite. Wir beraten Sie gerne in den folgenden Bereichen:

  • Identifizierung aller meldepflichtigen Gestaltungen, vor allem im Rückwirkungszeitraum vom 25. Juni 2018 bis 30. Juni 2020.
  •  Prüfung der Meldepflicht anhand „Hallmarks“ und ggf. des „Main benefit“-Tests.
  • Sammlung von relevanten Daten.
  • Identifizierung von involvierten Intermediären und Information des Steuerpflichtigen (Nutzers).
  •  Nachweis über die Erfüllung der Meldepflicht.
  • Aufbau effizienter interner Prozesse zur Identifikation, Analyse und Dokumentation meldepflichtiger Gestaltungen.
  • Schulung der verantwortlichen Mitarbeiter.
  • Abstimmung im Konzern mit CMS-Büros in allen betroffenen Ländern hinsichtlich Meldepflichten in anderen EU-Mitgliedstaaten.

Umsetzung in anderen EU-Staaten

Zurück nach oben Zurück nach oben